华西都市报讯(客户端记者 李天宇)21日,四川省公安厅公布了全省受理异地办理身份证的地址和咨询电话,供市民方便查询。同时,对近期市民提出的收费标准、项目、依据等情况作出答复。
申领换领20元 临时证10元
据悉,申领、换领第二代居民身份证收费金额为每证20元。丢失补领或损坏换领第二代居民身份证收费金额为每证40元。临时居民身份证每证10元。
农村五保户、农村家庭年人均收入低于当年国家确定的绝对贫困线以下的贫困户、领取政府定期救济补助的特困户,城市中领取最低生活保障金的居民,以及领取国家定期抚恤补助金的优抚对象,在其初次申请领取和换领第二代居民身份证时,凭所在地乡镇人民政府和街道办事处出具的有效证明免收工本费。
因自然灾害、事故、疾病等原因造成生活困难以及其他生活确实有困难的居民,在其初次申请和换领第二代居民身份证时,凭所在地乡镇人民政府或街道办事处出具的有效证明减半征收工本费。
10年期满可提前换证
群众应在居民身份证有效期满前3个月申请期满换证。因我省集中换证是在2007年至2008年期间,2017年至2018年期间将迎来10年有效期的居民身份证换证高峰,现公安机关为方便群众换证,缓解换证压力,提前开展10年期满换证的便民利民服务工作,证件工本费仍按20元收取。
居民身份证“邮政直通车”是省公安厅为更好地方便群众领证,协商省邮政局联合推出的便民措施。其流程是由邮政速递部门派员进驻居民身份证受理点,由群众自愿委托速递物流公司代为领证,并投送到指定地点、指定人员手中,省略了由省公安厅把证件分送到市州公安局、再到县级公安机关、然后分送到居民身份证受理点,最后群众再到受理点领取的分发过程,为群众节约了层层分发、核验的时间,避免了群众往返到受理点领证。居民身份证速递资费是由速递部门按照“国内邮政特快专递邮件”资费标准执行,起重500克及以内,速递费用为20元。特快专递详情单1元/张、特快专递信封1元/封。
新增河北省居民身份证异地受理
从7月1日开展11省市异地受理工作以来,截止7月18日,我省共受理了重庆等11个省市籍居民3028人的居民身份证异地受理申请,为3066名川籍群众在外省的异地办证申请进行了审核签发。
经与河北省协商沟通后,从7月15日起,符合居民身份证异地受理条件的在川河北省籍居民,可以在四川省内的实际居住地(上学地、工作地)公安机关指定的异地受理点申请居民身份证异地受理。川籍居民也可以在河北省申请居民身份证异地受理,具体申请条件、所需材料及申办流程等见当地公安机关宣传材料。
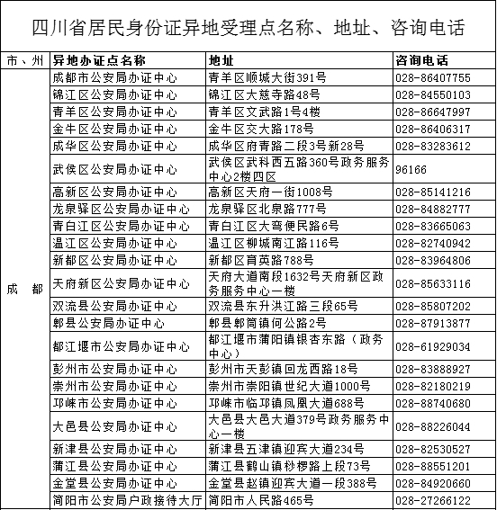
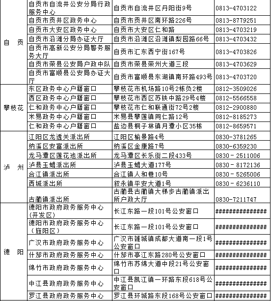
【公布全省居民身份证异地受理点设置情况】
前期,各市州根据省公安厅要求,对省内各地设置的居民身份证异地受理点通过多种方式进行了公布。为确保群众充分知晓省内各居民身份证异地受理点的具体详情,方便群众查询信息,各异地受理点主动接受群众监督,为群众提供优质良好服务,现公安厅就省内居民身份证异地受理点具体详情及监督电话等公布如下:








